BG真人
首页
集团概况
董事长致辞
BG真人简介
生长历程
企业文化
集团动态
企业动态
行业动态
投资工业
工业投资
项目投资
人才招聘
人才理念
招聘信息
联系BG真人
首页
集团概况
董事长致辞
BG真人简介
生长历程
企业文化
集团动态
企业动态
行业动态
投资工业
工业投资
项目投资
人才招聘
人才理念
招聘信息
联系BG真人
首页
>
集团动态
>
企业动态
>
全部
企业动态
行业动态
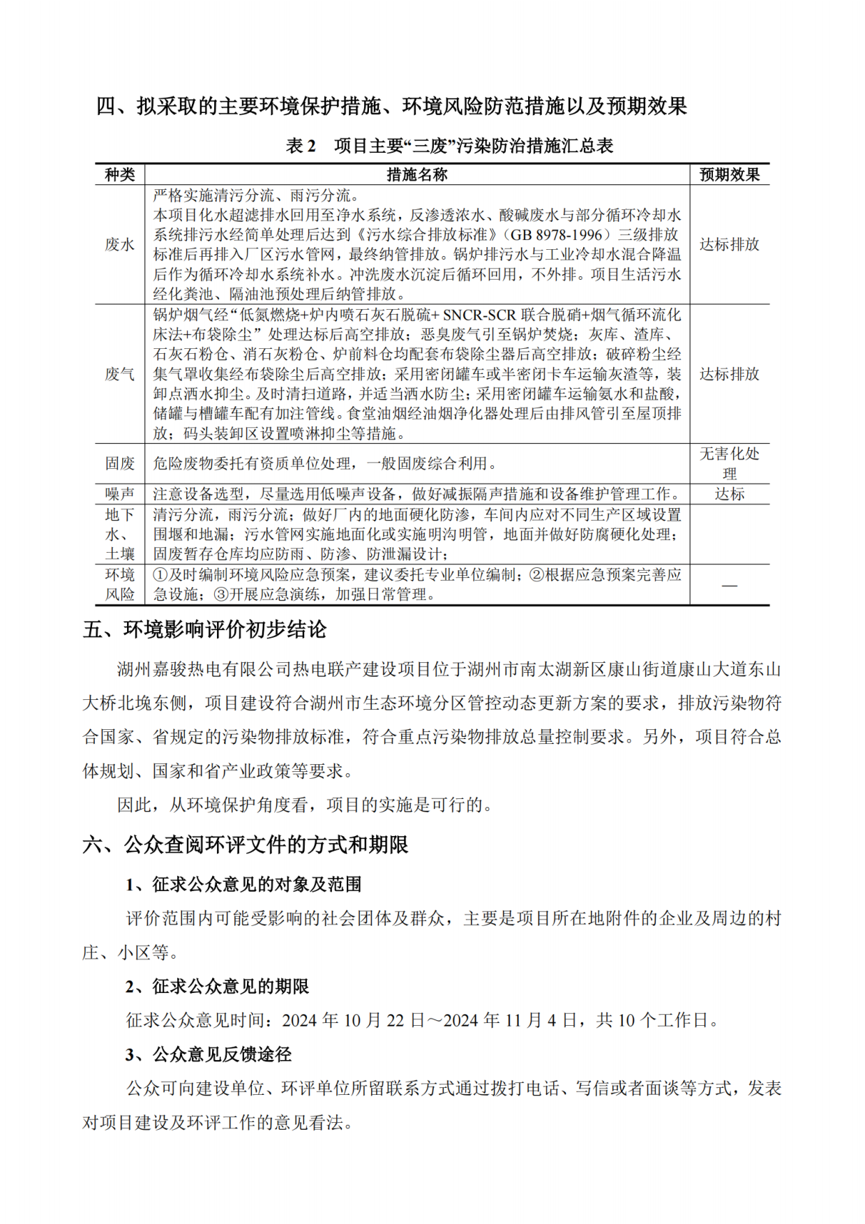
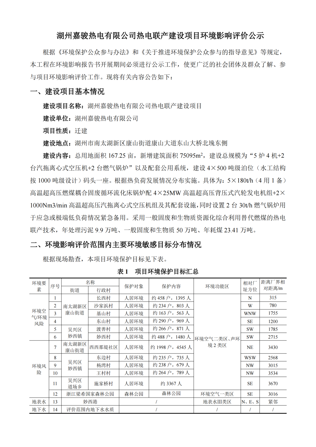
湖州嘉骏热电有限公司热电联产建设项目情况影响评价公示
宣布时间:2024.10.22
公示-湖州嘉骏热电有限公司热电联产建设项目(1).pdf
上一篇:暂无
下一篇:专业技术职务任职资格评审表(用人单位内部公示版)
返回公司新闻列表
返回公司新闻列表
推荐新闻
同心协力 砥砺前行 浙江物...
雨后秋日清 魅力湘湖行 —...
顺势而为 稳中求进 浙江物...
集团公司执法知识讲座顺利举...
魅力钱江 毅往无前——浙江...
网站地图